Get Ready for Market
Before a service provider can participate in the market, several registration and qualification steps must be completed. The process starts with an empty Flexibility Information System (FIS) and ends with service providing groups that are fully validated, (pre)qualified, and ready for market participation.
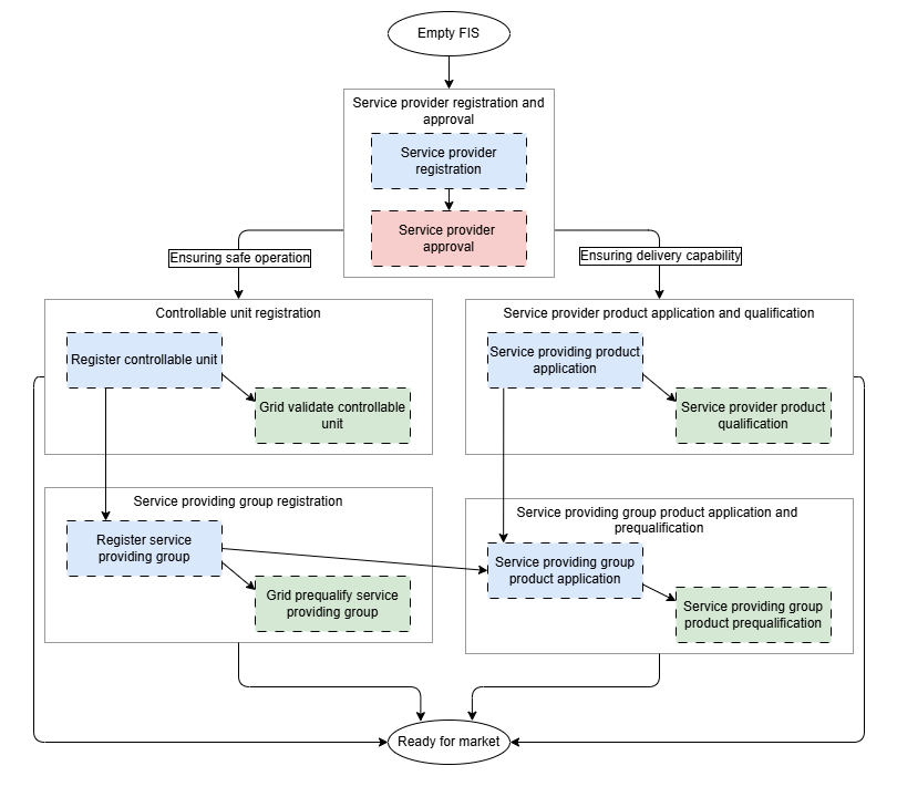
The diagram below highlights the key steps and their dependencies. It is not a map of all the processes, but shows the processes required for service providers and system operators to participate in the market.
Tip
For a detailed definition of when a service providing group (SPG) is considered ready for market, check the Ready for market concept page.
Prerequisites
- System operator is registered in FIS.
- System operator has registered the products they want to procure in FIS.
Process Groups
The registration and qualification steps can be grouped into two purposes, which explains why these processes are necessary for market participation:
-
Ensuring safe operation Covers the technical registration of controllable units and the formation of service providing groups. This ensures that units do not compromise system security when participating in the market. Approved by connecting/impacted system operators.
-
Ensuring delivery capability Covers product applications and (pre)qualification steps for both service providers and service providing groups. This ensures that the provider can actually deliver the requested product type according to the requirements. Approved by procuring system operators.
Registration and Qualification Overview
The following diagram shows how service providers move from an empty FIS to being ready for market:

The diagram shows us that a service provider can register all their data at once, and that the (pre)qualification processes can run in parallel.
Notation
We are using the following notation:
ellipses- start and end statesrectangles- processessolid border- main processdotted border- sub-process driving/responsible market party
- colors indicating the driving/responsible market party for a (sub-)process
green- system operatorblue- service providerred- flexibility information system operatorwhite- unspecified
arrows- dependencies between processes
Step 0: Getting started
Follow the Getting started tutorial to begin using the Flexibility Information System portal.
Step-by-step: How to register a controllable unit
Follow the Registering a Controllable Unit tutorial to register a controllable unit.
Step-by-step: How to group controllable units in a service providing group
Follow the Grouping Controllable Units in a Service Providing Group tutorial to register a controllable unit.